联系方式 |
微信公众号:上海高复
|
复读信息
|
|||||||||||
|
|
复读文章
|
||||||||||
|
|
|
2020年3月专科自主招生考试素质技能测试考题公布
|
|||
| 发表时间:5/25/2020 点击:1569 | 返回 | ||
|
2020年3月专科自主招生考试考试,素质技能部分考题公布
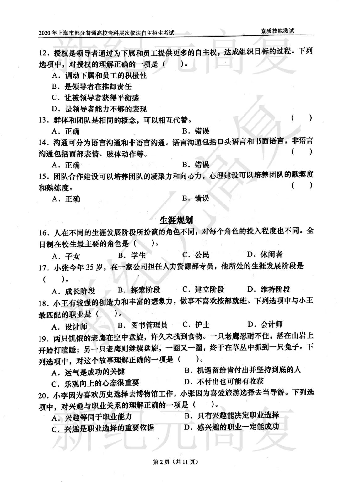
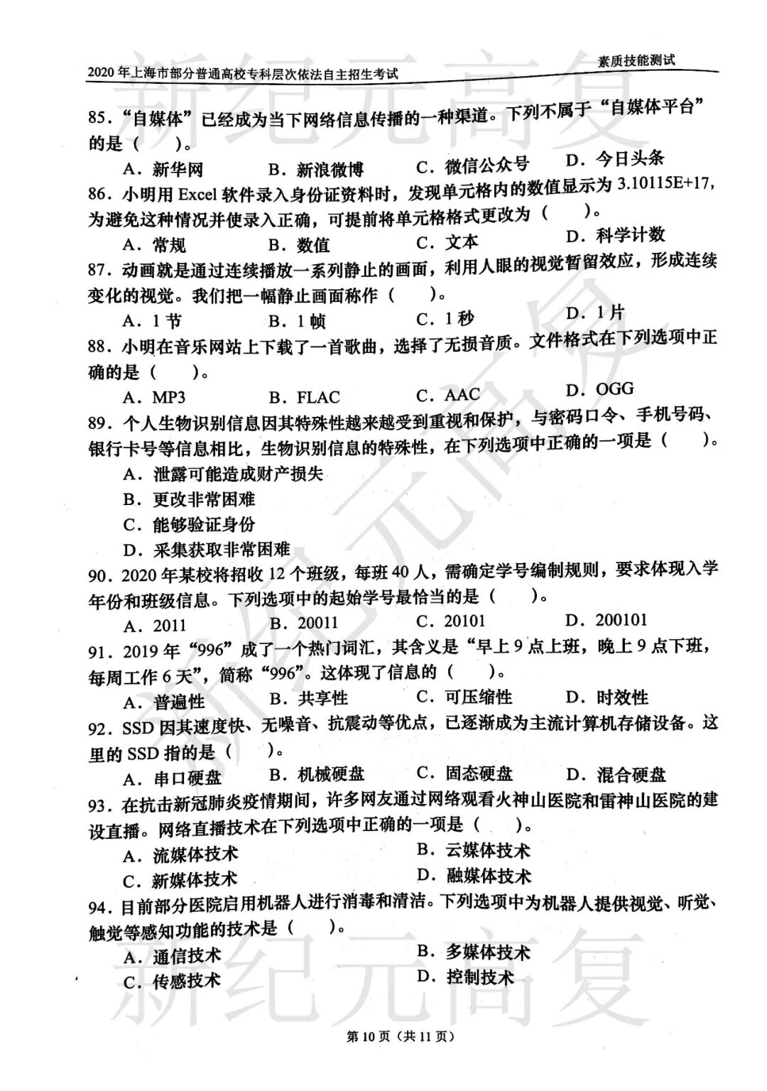
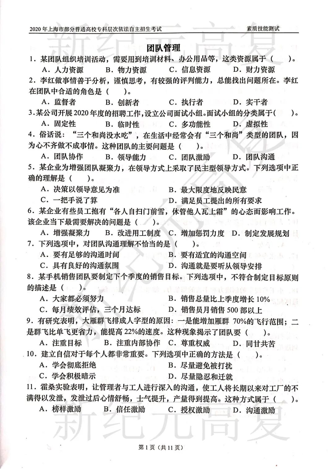
2020年3月专科自主招生考试素质技能考试考题发布,不少同学反馈考分都比较高,有两种可能性: 1.因疫情关系,造成的考试延期三周,给所有同学的复习时间增加,每位同学的复习时间量更充裕,基础更扎实; 2.从答题感觉上来看,的确是比2019、2018年考卷要简单。 (一)2020年试卷仍然采取与2018、2019年素质技能部分考卷一样,总分100分、100道考题,试卷部分共11页,采用六部分考题形式,试卷B5纸张大小印刷,答题做在答题卡上,各部分考题分别为:
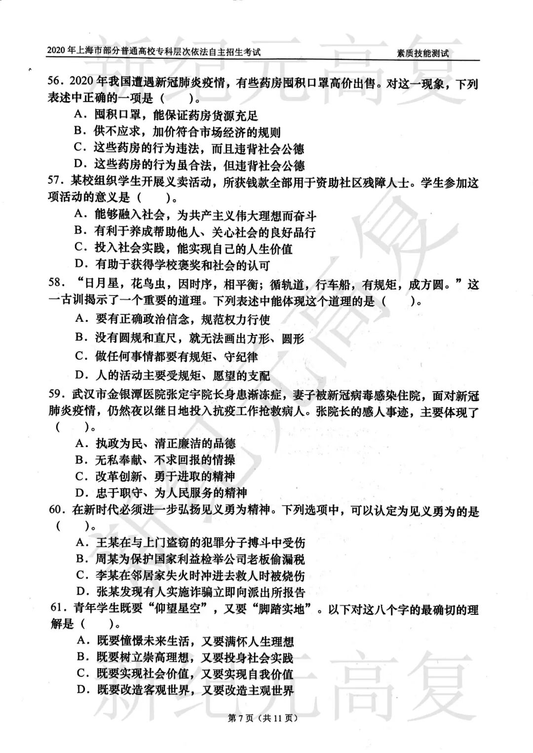
所谓“反选题”既然选择题中要求考生,选择答案中错误的答案、既在题干中表述一下答案:“不合适”、“不恰当”、“不适宜”、“错误”……的题型。反选题是相对正选题而言的。 2020年考题中反选题出现的比例较低,仅有5题,分别出现在团队管理(1题)、生涯规划(3题)、心智礼仪(1题)。相比较以往有大幅度降低。 3月专科自主招生考试“素质技能”部分试卷虽然是分为六部分考题,但是各部分之间的边界性并不强,经常会出现跨知识点考核,这也反映了考试并不简单地要求考生进行简单的记忆背诵,强调考生的综合能力、综合调动知识的能力。 虽然在“专科自主招生考试大纲”时事政治中明确规定:“…时事政治部分考察考生了解和掌握2019年1月至12月的国内和国际重大时事政治新闻以及上海本地社会经济发展的“热点问题”,…”但是考题内容上仍然会有所延展 如关于“新型冠状病毒疫情”防控,分别在法律道德部分出现两题,分别为第53题、第56题,这些考题明确表述的年份为2020年,也体现了专科自主招生考试与当前发生的重大国内外事件的贴合性,时政问题放在法律道德部分考。
|
|||
|
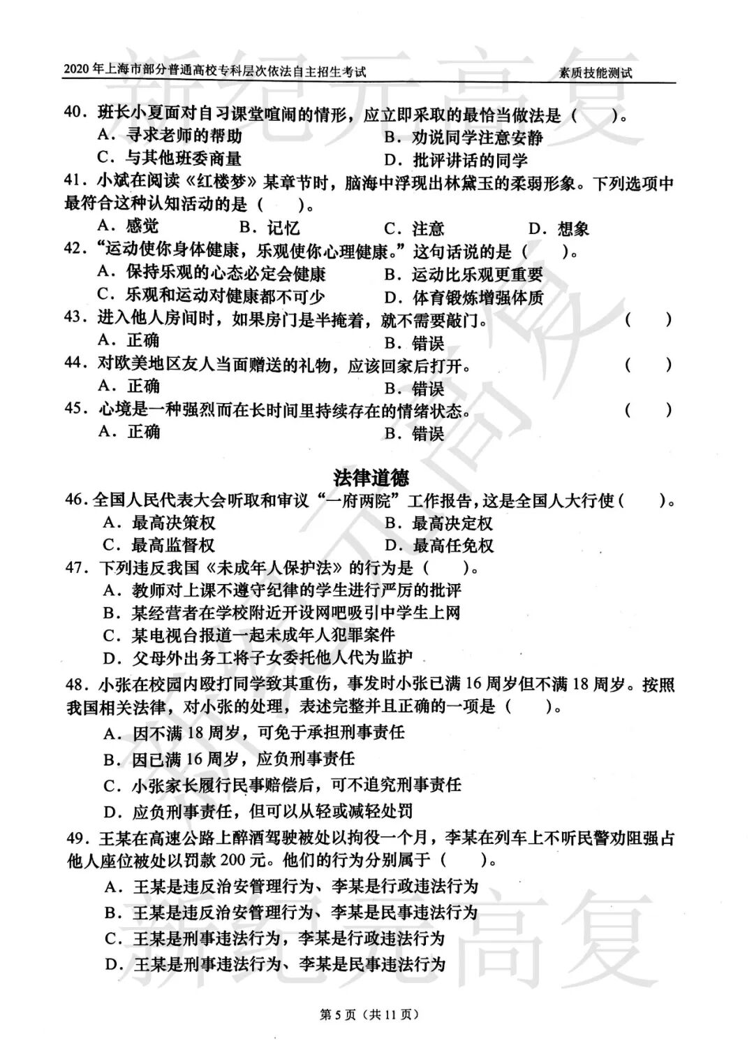
|||
